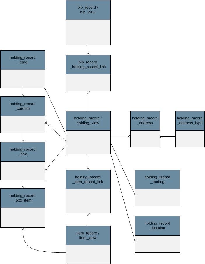
Holding
bib_record_holding_record_link
Each row of bib_record_holding_record_link identifies a linked bibliographic and holding record pair.
|
Column |
Data Type |
Not NULL? |
Comment |
|---|---|---|---|
|
id |
bigint |
false |
System-generated sequential ID. |
|
bib_record_id |
bigint |
false |
Foreign key to bib_record. |
|
holding_record_id |
bigint |
false |
Foreign key to holding_record. |
|
holdings_display_order |
int |
false |
Integer to manage the display order of a holdings list. |
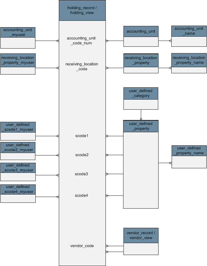
holding_record
Each row of holding_record contains data fields for a specific holdings record.
|
Column |
Data Type |
Not NULL? |
Comment |
|||||||||||||||||||||||||||||||||
|---|---|---|---|---|---|---|---|---|---|---|---|---|---|---|---|---|---|---|---|---|---|---|---|---|---|---|---|---|---|---|---|---|---|---|---|---|
|
id |
bigint |
false |
System-generated sequential ID. |
|||||||||||||||||||||||||||||||||
|
record_id |
bigint |
false |
Foreign key to record. |
|||||||||||||||||||||||||||||||||
|
is_inherit_loc |
boolean |
false |
Specifies whether the holding record location is inherited from the bibliographic location. |
|||||||||||||||||||||||||||||||||
|
allocation_rule_code |
char |
false |
Code that specifies rules for single-copy multi-fund orders. |
|||||||||||||||||||||||||||||||||
|
accounting_unit_code_num |
int |
false |
Accounting unit code number. |
|||||||||||||||||||||||||||||||||
|
label_code |
char |
false |
Controls the printing of labels during serials check-in. Labels are divided into two sections: spine portion and pocket portion. Each portion can have up to 3 different formats for what information prints and in what order, creating 9 possible combinations. Each code represents one of these combinations. The library determines the format associated with each code.
|
|||||||||||||||||||||||||||||||||
|
scode1 |
char |
false |
The library determines the name and purpose of this code and the code's definition. |
|||||||||||||||||||||||||||||||||
|
scode2 |
char |
false |
The library determines the name and purpose of this code and the code's definition. (Serial_code2 is the default field for suppressing records in the INN-Reach Catalog.) |
|||||||||||||||||||||||||||||||||
|
claimon_date_gmt |
timestamptz |
false |
The date the next expected issue on the attached checkin card displays as LATE. Each time the checkin record is accessed, the system automatically recalculates this date by adding the specified "days before claim" to the next expected date. |
|||||||||||||||||||||||||||||||||
|
receiving_location_code |
varchar |
false |
A code identifying the receiving location (ship to address). |
|||||||||||||||||||||||||||||||||
|
vendor_code |
varchar |
false |
A code identifying the vendor that supplies the serial and determines the mailing address that prints on serial issue claim forms. |
|||||||||||||||||||||||||||||||||
|
scode3 |
char |
false |
The library determines the name and purpose of this code and the code's definition. |
|||||||||||||||||||||||||||||||||
|
scode4 |
char |
false |
The library determines the name and purpose of this code and the code's definition. |
|||||||||||||||||||||||||||||||||
|
update_cnt |
char |
false |
A one-letter code that determines which of three actions the system takes for each serial when it is checked-in:
|
|||||||||||||||||||||||||||||||||
|
piece_cnt |
int |
false |
A running total of some or all of the pieces or serials received. The values in the update_cnt field determines whether all pieces are added in the total. |
|||||||||||||||||||||||||||||||||
|
echeckin_code |
char |
false |
Specifies whether the serial uses e-checkin:
|
|||||||||||||||||||||||||||||||||
|
media_type_code |
char |
false |
Media type:
|
|||||||||||||||||||||||||||||||||
|
is_suppressed |
boolean |
false |
Specifies whether the record is suppressed from public display. |
holding_record_address_type
Each row of holding_record_address_type identifies a holding record address type.
|
Column |
Data Type |
Not NULL? |
Comment |
|---|---|---|---|
|
id |
bigint |
false |
System-generated sequential ID. |
|
code |
char |
false |
Code that disambiguates the field group tag. |
holding_record_box
Each row of holding_record_box describes a holding record checkin box.
|
Column |
Data Type |
Not NULL? |
Comment |
||||||||||||||||||||||||||
|---|---|---|---|---|---|---|---|---|---|---|---|---|---|---|---|---|---|---|---|---|---|---|---|---|---|---|---|---|---|
|
id |
bigint |
false |
System-generated sequential ID. |
||||||||||||||||||||||||||
|
holding_record_cardlink_id |
bigint |
false |
Foreign key to holding_record_cardlink. |
||||||||||||||||||||||||||
|
box_count |
int |
false |
Checkin box number. |
||||||||||||||||||||||||||
|
enum_level_a |
varchar |
false |
First enumeration level value. Default is "v.". |
||||||||||||||||||||||||||
|
enum_level_b |
varchar |
false |
Second enumeration level value. Default is "no.". |
||||||||||||||||||||||||||
|
enum_level_c |
varchar |
false |
Third enumeration level value. Optional. |
||||||||||||||||||||||||||
|
enum_level_d |
varchar |
false |
Fourth enumeration level value. Optional. |
||||||||||||||||||||||||||
|
enum_level_e |
varchar |
false |
Fifth enumeration level value. Optional. |
||||||||||||||||||||||||||
|
enum_level_f |
varchar |
false |
Sixth enumeration level value. Optional. |
||||||||||||||||||||||||||
|
enum_level_g |
varchar |
false |
Seventh enumeration level value. Optional. |
||||||||||||||||||||||||||
|
enum_level_h |
varchar |
false |
Eighth enumeration level value. Optional. |
||||||||||||||||||||||||||
|
chron_level_i |
varchar |
false |
First level of chronology caption value. Optional. Default value is (year). |
||||||||||||||||||||||||||
|
chron_level_i_trans_date |
varchar |
false |
First level of chronology transaction date. |
||||||||||||||||||||||||||
|
chron_level_j |
varchar |
false |
Second level of chronology caption value. Optional. Default value is (month). |
||||||||||||||||||||||||||
|
chron_level_j_trans_date |
varchar |
false |
Second level of chronology transaction date. |
||||||||||||||||||||||||||
|
chron_level_k |
varchar |
false |
Third level of chronology caption value. Optional. Default value is (day). |
||||||||||||||||||||||||||
|
chron_level_k_trans_date |
varchar |
false |
Third level of chronology transaction date. |
||||||||||||||||||||||||||
|
chron_level_l |
varchar |
false |
Fourth level of chronology caption value. Optional. |
||||||||||||||||||||||||||
|
chron_level_l_trans_date |
varchar |
false |
Fourth level of chronology transaction date. |
||||||||||||||||||||||||||
|
chron_level_m |
varchar |
false |
Fifth level of chronology caption value. Optional. |
||||||||||||||||||||||||||
|
chron_level_m_trans_date |
varchar |
false |
Fifth level of chronology transaction date. |
||||||||||||||||||||||||||
|
note |
varchar |
false |
A free text note of up to 255 characters. (z subfield) |
||||||||||||||||||||||||||
|
box_status_code |
char |
false |
(Box) The status of a particular issue.
|
||||||||||||||||||||||||||
|
claim_cnt |
int |
false |
Number of claims. |
||||||||||||||||||||||||||
|
copies_cnt |
int |
false |
Number of copies. |
||||||||||||||||||||||||||
|
url |
varchar |
false |
The URL of an issue. |
||||||||||||||||||||||||||
|
is_suppressed |
boolean |
false |
Specifies whether the box is suppressed from public display. |
||||||||||||||||||||||||||
|
staff_note |
varchar |
false |
A free text note of up to 255 characters. (x subfield) |
holding_record_box_item
Each row of holding_record_box_item associates a holding record box with metadata from an item record.
|
Column |
Data Type |
Not NULL? |
Comment |
|---|---|---|---|
|
id |
bigint |
false |
System-generated sequential ID. |
|
holding_record_box_id |
bigint |
false |
Foreign key to holding_record_box. |
|
item_record_metadata_id |
bigint |
false |
Foreign key to record_metadata. |
holding_record_card
Each row of holding_record_card describes a holding record checkin card.
|
Column |
Data Type |
Not NULL? |
Comment |
||||||||||
|---|---|---|---|---|---|---|---|---|---|---|---|---|---|
|
id |
bigint |
false |
System-generated sequential ID. |
||||||||||
|
holding_record_id |
bigint |
false |
Foreign key to holding_record. |
||||||||||
|
status_code |
char |
false |
Card status code.
|
||||||||||
|
display_format_code |
char |
false |
Display format code.
|
||||||||||
|
is_suppress_opac_display |
boolean |
false |
Specifies whether the card is suppressed from display in the OPAC. |
||||||||||
|
order_record_metadata_id |
bigint |
false |
Foreign key to record_metadata. |
||||||||||
|
is_create_item |
boolean |
false |
Specifies whether to create item records for issues during serials check-in. |
||||||||||
|
is_usmarc |
boolean |
false |
Specifies whether the card is USMARC format. |
||||||||||
|
is_marc |
boolean |
false |
Specifies whether the card is MARC format. |
||||||||||
|
is_use_default_enum |
boolean |
false |
Specifies whether to use the default enumeration levels. |
||||||||||
|
is_use_default_date |
boolean |
false |
Specifies whether to use the default chronology captions. |
||||||||||
|
update_method_code |
char |
false |
Code specifying the method for updating summary holdings during checkin.
|
holding_record_cardlink
Each row of holding_record_cardlink describes an 853, 854, 855, 953, 954, or 955 field from a holding record. These fields define general parameters used by serial issues (x53), supplements (x54), and indexes (x55).
|
Column |
Data Type |
Not NULL? |
Comment |
||||||||||||||||||||||||||||||||||||||||
|---|---|---|---|---|---|---|---|---|---|---|---|---|---|---|---|---|---|---|---|---|---|---|---|---|---|---|---|---|---|---|---|---|---|---|---|---|---|---|---|---|---|---|---|
|
id |
bigint |
false |
System-generated sequential ID. |
||||||||||||||||||||||||||||||||||||||||
|
holding_record_card_id |
bigint |
false |
Foreign key to holding_record_card. |
||||||||||||||||||||||||||||||||||||||||
|
card_type_code |
char |
false |
Code specifying the checkin card type.
|
||||||||||||||||||||||||||||||||||||||||
|
link_count |
int |
false |
Link number (MARC subfield 8). |
||||||||||||||||||||||||||||||||||||||||
|
enum_level_a |
varchar |
false |
First level of enumeration. Default value is "v.". (MARC subfield a.) |
||||||||||||||||||||||||||||||||||||||||
|
enum_level_a_disp_mode |
char |
false |
Display mode for first level of enumeration.
|
||||||||||||||||||||||||||||||||||||||||
|
enum_level_b |
varchar |
false |
Second level of enumeration. Default value is "no.". |
||||||||||||||||||||||||||||||||||||||||
|
enum_level_b_limit |
int |
false |
Count limit for this enumeration level. |
||||||||||||||||||||||||||||||||||||||||
|
enum_level_b_rollover |
char |
false |
Enum rollover action.
|
||||||||||||||||||||||||||||||||||||||||
|
enum_level_b_disp_mode |
char |
false |
Display mode for second level of enumeration.
|
||||||||||||||||||||||||||||||||||||||||
|
enum_level_c |
varchar |
false |
Third level of enumeration. Optional. |
||||||||||||||||||||||||||||||||||||||||
|
enum_level_c_limit |
int |
false |
Count limit for this enumeration level. |
||||||||||||||||||||||||||||||||||||||||
|
enum_level_c_rollover |
char |
false |
|
||||||||||||||||||||||||||||||||||||||||
|
enum_level_c_disp_mode |
char |
false |
Display mode for third level of enumeration. Optional.
|
||||||||||||||||||||||||||||||||||||||||
|
enum_level_d |
varchar |
false |
Fourth level of enumeration. Optional. |
||||||||||||||||||||||||||||||||||||||||
|
enum_level_d_limit |
int |
false |
Count limit for this enumeration level. |
||||||||||||||||||||||||||||||||||||||||
|
enum_level_d_rollover |
char |
false |
|
||||||||||||||||||||||||||||||||||||||||
|
enum_level_d_disp_mode |
char |
false |
Display mode for fourth level of enumeration. Optional.
|
||||||||||||||||||||||||||||||||||||||||
|
enum_level_e |
varchar |
false |
Fifth level of enumeration. Optional. |
||||||||||||||||||||||||||||||||||||||||
|
enum_level_e_limit |
int |
false |
Count limit for this enumeration level. |
||||||||||||||||||||||||||||||||||||||||
|
enum_level_e_rollover |
char |
false |
|
||||||||||||||||||||||||||||||||||||||||
|
enum_level_e_disp_mode |
char |
false |
Display mode for fifth level of enumeration. Optional.
|
||||||||||||||||||||||||||||||||||||||||
|
enum_level_f |
varchar |
false |
Sixth level of enumeration. Optional. |
||||||||||||||||||||||||||||||||||||||||
|
enum_level_f_limit |
int |
false |
Count limit for this enumeration level. |
||||||||||||||||||||||||||||||||||||||||
|
enum_level_f_rollover |
char |
false |
|
||||||||||||||||||||||||||||||||||||||||
|
enum_level_f_disp_mode |
char |
false |
Display mode for sixth level of enumeration. Optional.
|
||||||||||||||||||||||||||||||||||||||||
|
alt_enum_level_g |
varchar |
false |
Alternate numbering scheme, first level of enumeration. Optional. |
||||||||||||||||||||||||||||||||||||||||
|
alt_enum_level_g_disp_mode |
char |
false |
Display mode for alternate numbering scheme, first level of enumeration. Optional.
|
||||||||||||||||||||||||||||||||||||||||
|
alt_enum_level_h |
varchar |
false |
Alternate numbering scheme, second level of enumeration. Optional. |
||||||||||||||||||||||||||||||||||||||||
|
alt_enum_level_h_disp_mode |
char |
false |
Display mode for alternate numbering scheme, second level of enumeration. Optional.
|
||||||||||||||||||||||||||||||||||||||||
|
chron_level_i |
varchar |
false |
First level of chronology caption. Optional. Default value is (year). |
||||||||||||||||||||||||||||||||||||||||
|
chron_level_j |
varchar |
false |
Second level of chronology caption. Optional. Default value is (month). |
||||||||||||||||||||||||||||||||||||||||
|
chron_level_k |
varchar |
false |
Third level of chronology caption. Optional. Default value is (day). |
||||||||||||||||||||||||||||||||||||||||
|
chron_level_l |
varchar |
false |
Fourth level of chronology caption. Optional. |
||||||||||||||||||||||||||||||||||||||||
|
chron_level_m |
varchar |
false |
Fifth level of chronology caption. Optional. |
||||||||||||||||||||||||||||||||||||||||
|
frequency_code |
varchar |
false |
Code indicating how often the serial is published.
|
||||||||||||||||||||||||||||||||||||||||
|
calendar_change |
varchar |
false |
Calendar change. Optional. |
||||||||||||||||||||||||||||||||||||||||
|
opac_label |
varchar |
false |
Label to use in the OPAC for issues. Default value is "Issue". |
||||||||||||||||||||||||||||||||||||||||
|
is_advanced |
boolean |
false |
Specifies whether the checkin card enumeration scheme is "advanced". (Simple schemes are volume and issue only.) |
||||||||||||||||||||||||||||||||||||||||
|
days_btw_iss |
int |
false |
Days between issues. This value is '0' unless the frequency value is 'z' (custom). |
||||||||||||||||||||||||||||||||||||||||
|
claim_days |
int |
false |
Claim delay in number of days. |
||||||||||||||||||||||||||||||||||||||||
|
bind_unit |
int |
false |
The number of issues to be bound together. |
||||||||||||||||||||||||||||||||||||||||
|
bind_delay |
int |
false |
Binding delay in number of issues. |
||||||||||||||||||||||||||||||||||||||||
|
is_bind_with_issue |
boolean |
false |
Specifies whether supplements are bound with issues. |
||||||||||||||||||||||||||||||||||||||||
|
is_use_autumn |
boolean |
false |
Specifies whether to use "Autumn" in place of "Fall" in cover dates. |
||||||||||||||||||||||||||||||||||||||||
|
enum_level_count |
int |
false |
Number of enumeration levels. |
||||||||||||||||||||||||||||||||||||||||
|
alt_enum_level_count |
int |
false |
Number of alternate enumeration levels. |
||||||||||||||||||||||||||||||||||||||||
|
current_item |
int |
false |
Current item. |
||||||||||||||||||||||||||||||||||||||||
|
alt_enum_level_h_limit |
int |
false |
Count limit for this enumeration level. |
||||||||||||||||||||||||||||||||||||||||
|
alt_enum_level_h_rollover |
char |
false |
|
holding_record_erm_holding
Each row of holding_record_erm_holding contains 853, 856, or 863 field information from a holdings record.
|
Column |
Data Type |
Not NULL? |
Comment |
|---|---|---|---|
|
id |
bigint |
false |
System-generated sequential ID. |
|
holding_record_id |
bigint |
false |
Foreign key to holding_record. |
|
varfield_type_code |
char |
false |
III variable-length field type tag. |
|
marc_tag |
varchar |
false |
The MARC tag of the field. |
|
marc_ind1 |
char |
false |
The first MARC indicator. |
|
marc_ind2 |
char |
false |
The second MARC indicator. |
|
occ_num |
int |
false |
The occurrence number of the field among other fields with the same tag. Used when a record contains more than one field of the same type. |
|
field_content |
varchar |
false |
The content of the field. |
holding_record_item_record_link
Each row of holding_record_item_record_link identifies a linked holdings and item record pair.
This view is populated only if the site has acquired the Monographic Holdings product.
|
Column |
Data Type |
Not NULL? |
Comment |
|---|---|---|---|
|
id |
bigint |
false |
System-generated sequential ID. |
|
holding_record_id |
bigint |
false |
Foreign key to holding_record. |
|
item_record_id |
bigint |
false |
Foreign key to item_record. |
|
items_display_order |
int |
false |
Integer to manage the display order of an item list. |
holding_record_location
Each row of holding_record_location associates a holding record with a location code.
|
Column |
Data Type |
Not NULL? |
Comment |
|---|---|---|---|
|
id |
bigint |
false |
System-generated sequential ID. |
|
holding_record_id |
bigint |
false |
Foreign key to holding_record. |
|
copies |
int |
false |
The number of copies to be checked in. |
|
location_code |
varchar |
false |
Shelving location or branch code. Each library maintains its own set of location codes. |
|
display_order |
int |
false |
Integer to manage the display order of a list. |
holding_record_routing
Each row of holding_record_routing contains routing information for serial issues.
|
Column |
Data Type |
Not NULL? |
Comment |
|---|---|---|---|
|
id |
bigint |
false |
System-generated sequential ID. |
|
holding_record_id |
bigint |
false |
Foreign key to holding_record. |
|
copy_num |
int |
false |
Copy number. |
|
display_order |
int |
false |
Integer to manage the display order of a list. |
|
is_patron_routing |
boolean |
false |
Specifies whether the data uses patron numbers for routing. |
|
priority_num |
int |
false |
Priority number. |
|
patron_record_metadata_id |
bigint |
false |
Foreign key to record_metadata (for the patron record). |
|
routefile_code_num |
int |
false |
Route file code number for routing information that does not use patron numbers for routing. |
|
iii_user_name |
varchar |
false |
Name corresponding to an individual's entry in the routing file. |
|
field_position |
int |
false |
Integer that identifies the position (sequence) of the entry in the 4 field of the holdings record. |
holding_view
Each row of holdings_view includes metadata and data for one holdings (checkin) record. The contents include identification and descriptive information, as well as data that determines how the system handles the record.
|
Column |
Data Type |
Not NULL? |
Comment |
|||||||||||||||||||||||||||||||||
|---|---|---|---|---|---|---|---|---|---|---|---|---|---|---|---|---|---|---|---|---|---|---|---|---|---|---|---|---|---|---|---|---|---|---|---|---|
|
id |
bigint |
false |
System-generated sequential ID. |
|||||||||||||||||||||||||||||||||
|
record_type_code |
char |
false |
Record type code, i.e., 'c'. |
|||||||||||||||||||||||||||||||||
|
record_num |
int |
false |
Record number. |
|||||||||||||||||||||||||||||||||
|
is_inherit_loc |
boolean |
false |
Specifies whether the record inherits its location from the parent record, if no location is specified for the record. |
|||||||||||||||||||||||||||||||||
|
allocation_rule_code |
char |
false |
Specifies rules for single-copy multi-fund orders. |
|||||||||||||||||||||||||||||||||
|
accounting_unit_code_num |
int |
false |
Accounting unit code number. |
|||||||||||||||||||||||||||||||||
|
label_code |
char |
false |
Controls the printing of labels during serials check-in. Labels are divided into two sections: spine portion and pocket portion. Each portion can have up to 3 different formats for what information prints and in what order, creating 9 possible combinations. Each code represents one of these combinations. The library determines the format associated with each code.
|
|||||||||||||||||||||||||||||||||
|
scode1 |
char |
false |
The library determines the name and purpose of this code and the code's definition. |
|||||||||||||||||||||||||||||||||
|
scode2 |
char |
false |
The library determines the name and purpose of this code and the code's definition. (Serial_code2 is the default field for suppressing records in the INN-Reach Catalog.) |
|||||||||||||||||||||||||||||||||
|
update_cnt |
char |
false |
A one-letter code that determines which of three actions the system takes for each serial when it is checked-in:
|
|||||||||||||||||||||||||||||||||
|
piece_cnt |
int |
false |
A running total of some or all of the pieces or serials received. The values in the update_cnt field determines whether all pieces are added in the total. |
|||||||||||||||||||||||||||||||||
|
echeckin_code |
char |
false |
Specifies whether the serial uses e-checkin:
|
|||||||||||||||||||||||||||||||||
|
media_type_code |
char |
false |
Media type:
|
|||||||||||||||||||||||||||||||||
|
is_suppressed |
boolean |
false |
Specifies whether the record is suppressed from public display. |
|||||||||||||||||||||||||||||||||
|
record_creation_date_gmt |
timestamptz |
false |
Record creation date. |
resource_record_holding_record_related_link
Each row of resource_record_holding_record_related_link identifies a linked resource and holding record pair.
|
Column |
Data Type |
Not NULL? |
Comment |
|---|---|---|---|
|
id |
bigint |
false |
System-generated sequential ID. |
|
resource_record_id |
bigint |
false |
Foreign key to resource_record. |
|
holding_record_id |
bigint |
false |
Foreign key to holding_record. |
|
resources_display_order |
int |
false |
Integer to manage the display order of a resource list. |
user_defined_scode1_myuser
Each row of user_defined_scode1_myuser identifies a user-defined fixed-length field for holdings records.
|
Column |
Data Type |
Not NULL? |
Comment |
|---|---|---|---|
|
code |
varchar |
false |
User-defined code to represent the user-defined field. |
|
user_defined_category_id |
int |
false |
Foreign key to user_defined_category. |
|
display_order |
int |
false |
Integer to manage the display order of a list. |
|
name |
varchar |
false |
The user-defined name assigned to the user-defined field. |
user_defined_scode2_myuser
Each row of user_defined_scode2_myuser identifies a user-defined fixed-length field for holdings records.
|
Column |
Data Type |
Not NULL? |
Comment |
|---|---|---|---|
|
code |
varchar |
false |
User-defined code to represent the user-defined field. |
|
user_defined_category_id |
int |
false |
Foreign key to user_defined_category. |
|
display_order |
int |
false |
Integer to manage the display order of a list. |
|
name |
varchar |
false |
The user-defined name assigned to the user-defined field. |
user_defined_scode3_myuser
Each row of user_defined_scode3_myuser identifies a user-defined fixed-length field for holdings records.
|
Column |
Data Type |
Not NULL? |
Comment |
|---|---|---|---|
|
code |
varchar |
false |
User-defined code to represent the user-defined field. |
|
user_defined_category_id |
int |
false |
Foreign key to user_defined_category. |
|
display_order |
int |
false |
Integer to manage the display order of a list. |
|
name |
varchar |
false |
The user-defined name assigned to the user-defined field. |
user_defined_scode4_myuser
Each row of user_defined_scode4_myuser identifies a user-defined fixed-length field for holdings records.
|
Column |
Data Type |
Not NULL? |
Comment |
|---|---|---|---|
|
code |
varchar |
false |
User-defined code to represent the user-defined field. |
|
user_defined_category_id |
int |
false |
Foreign key to user_defined_category. |
|
display_order |
int |
false |
Integer to manage the display order of a list. |
|
name |
varchar |
false |
The user-defined name assigned to the user-defined field. |